Q&A
Обобщени въпроси и отговори от темата *
Как мога да намеря периметъра на сегмент от кръг с радиус 5 см и централен ъгъл на сегмента, равен на 15 градуса?
Как да намерите радиуса на вписаната окръжност в триъгълник с дължини на страните 3 см, 4 см и 5 см?
Как мога да намеря обиколката на правоъгълник, ако имам сумата от трите му страни?
* Предложените въпроси и отговори се генерират машинно от автоматизиран езиков модел на база потребителските мнения в темата. Генерираното съдържание може да е непълно, неактуално, подвеждащо или неподходящо. Вашите оценки спомагат за подобряване на модела и неговото усъвършенстване.
-
Как мога да намеря периметъра на сегмент от кръг с радиус 5 см и централен ъгъл на сегмента, равен на 15 градуса?
-
Как да намерите радиуса на вписаната окръжност в триъгълник с дължини на страните 3 см, 4 см и 5 см?
-
Как мога да намеря обиколката на правоъгълник, ако имам сумата от трите му страни?
-
Как мога да намеря уравнението на правите, които минават през точка A и образуват ъгъл от 45° с дадена права?
-
Как мога да изчисля времето за пълнене на басейн, когато работят две тръби едновременно?
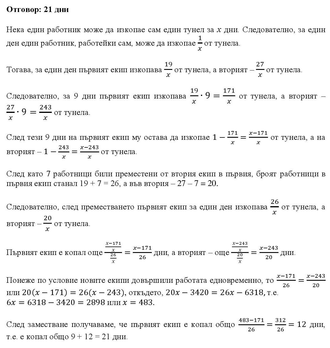
за решение на следната задача:
