Пусти неудачи с няколко задачи - някой ако смогне, нека да помогне :)

  • 31 469
  • 780
  •   1
Отговори
# 375
  • Мнения: 466
Здравейте,може ли помощ за задача 5 от "Работа"- 7 -ми клас

# 376
  • Мнения: 17 338
15 детайла - 1 час
За 4 часа са изработили 60 детайла.
След като са увеличил скоростта за 3 часа са изработили още 60 детайла
(15+15/3)*х= 44
15х - 5х= 60
х = 3 часа
Работили са 7 часа, изработили са 120 детайла

Последна редакция: пн, 01 май 2023, 21:53 от Mama Ru

# 377
  • Мнения: 29 542
Много моля за помощ за тази задача.

# 378
# 379
  • Мнения: 29 542
Много благодаря! Flowers Hibiscus

# 380
  • Мнения: 982
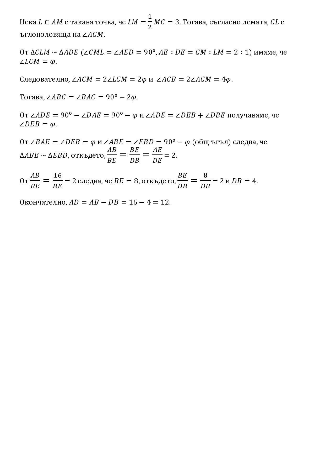
Здравейте, отново имам нужда и моля за помощ! Задачата е от ММС 2021 и трябва да се реши с инструментариум 6-7 клас. Благодаря!


Не успях да намеря решение подходящо за 7-и клас, но все пак, ето едно решение с теорема за ъглополовящата и подобие.

MMC е американско състезание за ученици до техния 8-и клас и нямам идея какъв материал се учи там в тази възрастова група.

Скрит текст:


# 381
  • Мнения: 1 907
Здравейте,може ли помощ за задача 5 от "Работа"- 7 -ми клас
Първоначално е трябвало да работят Х часа и да изработят 15.х детайла
За първите 4 часа са изработили 4.15 = 60 детайла
За останалото време са увеличили производителността с 33 1/3 % = 100/3 %
15 + 15.100/3.1/100 = 15 + 5 = 20 детайла на час
Останалото време е първоначално предвиденото минус 4 часа, които вече са изработени, минус 1 час, с който са съкратили срока.
15.х = 15.4 + 20.(х -1 -4)
15.х = 60 + 20.(х – 5)
5.х = 40
Х = 8
Поръчката се е състояла от 8.15 = 120 детайла

# 382
  • София
  • Мнения: 502
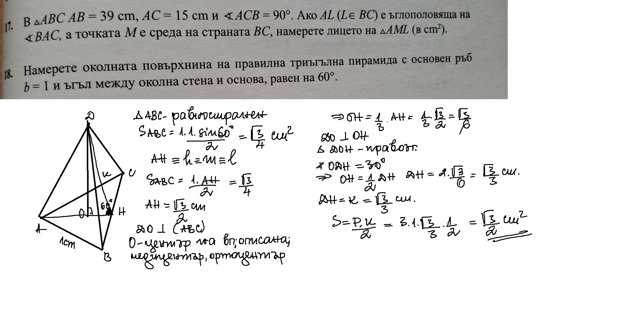
Здравейте, може ли малко помощ за тези две задачки за 10. клас?

# 383
  • Мнения: 9 123
Sladkish4e 87, 17 задача.

# 384
  • София
  • Мнения: 502
Много благодаря, Dincho.

# 385
  • Мнения: 31
Здравейте, отново имам нужда и моля за помощ! Задачата е от ММС 2021 и трябва да се реши с инструментариум 6-7 клас. Благодаря!


Не успях да намеря решение подходящо за 7-и клас, но все пак, ето едно решение с теорема за ъглополовящата и подобие.

MMC е американско състезание за ученици до техния 8-и клас и нямам идея какъв материал се учи там в тази възрастова група.

Скрит текст:



   Здравейте, благодаря Ви за труда и времето, отделени за подробното решение! Определено задачата е "по-голяма" от детето, което е 6-ти клас и е от по-напредналите "състезатели". Може би е от задачите, които Вие класифицирате като такива, на които ще разбере решението, но не би решило само на този етап. Основния проблем идва от онова, което обикновено по школите наричат допълнителна и разширена подготовка, но никога тези термини не са затворени с конкретно съдържание, по-скоро целево, за конкретно събитие и т.н.  Така например, почти няма състезание където да няма прагматично решение с еднаквост или подобие, но в голяма степен зависи до колко се е "самообразовало" детето. С две думи, децата използват инструментариум много над възраста си, който обаче не са получили по някакъв систематизиран начин, а на парче - за конкретен формат  .. .  В тази връзка е достатъчно грамотно да разбере (може би след кратка сверка с Гугъл) в детайли всичко което сте написал, и същевременно неподготвено да я реши, ако буквално утре му се падне подобна задача. Как Ви се вижда като трудност, за предстоящото в началото на юли BIMC? Според мен е малко "отгоре" - от гледна точка на шестокласник, пък дори и от "добрите" на национално ниво състезатели.  Благодаря Ви още веднъж!

# 386
# 387
  • Мнения: 928
Мога ли да помоля за обяснение и начин на решаване тази задача? Ако е възможно да е показано с таблица, би било чудесно! 🙏

# 388
# 389
  • София
  • Мнения: 20 049


На първия ред на таблицата слагаме общото количество, процентното съдържание на сол (32%) и  чистата сол( 32% от 330 мл).
На втория ред съобразяваме, че в процеса на кипене  губим само вода, тоест изпареното количество течност НЕ съдържа сол, означаваме го  с х.  Затова за концентрация на сол тук стоят 0%, затова и в третата клетка пак имаме 0. В повечето задачи за смеси и сплави събираме първи и втори ред, но тук изваждаме, защото имаме намаляване на  течността. В третия ред се съдържат нужните за моделирането на уравнението неща -  общо  330- х милилитра течност, от тях 48% сол, които в чист вид са си същите онези 105,6 мл от първия ред.

Последна редакция: пн, 01 май 2023, 20:43 от пенсионирана русалка

Общи условия

Активация на акаунт