Отговори
# 105
  • Мнения: 623
Здравейте! Моля за помощ за следните две задачи

# 106
  • София
  • Мнения: 20 144

Последна редакция: чт, 14 дек 2023, 19:30 от пенсионирана русалка

# 107
  • Мнения: 6 907


Друг начин. Струва ми се,че е по-просто.
Задачата е,мисля, за 7 клас. Не помня как им преподават такива задачи.

# 108
  • Мнения: 17 888

Книга на ученика на Архимед за 7 клас. Забих на тази задача за скорост. Ако има будни математици, може ли едно рамо?
И, ако може, не с табличка, а както едно време решавахме с линия А___________В и стрелките, че на тези табличка съвсем се обърквам

# 109
  • Мнения: 9 539
18.
Сложете си в таблика за по-лесно разбиране
Машина 1: 15/2 кафета за минута
Машина 2: 20/3 кафета за минута
Работят заедно х минути
(15/2+20/3).х= 255
(45+40)/6.х=255
85/6.х=255
х= 6 . 3= 18 минути

19. Колата е пътувала общо 3ч  30 мин
Първоначално изминатия път е 75 . t
Втората част от пътя е 80 . (3,5-t)
 Сумата на двата пътя е 272,5
 75 . t + 80 . (3,5-t) = 272,5

Последна редакция: чт, 14 дек 2023, 23:07 от peneva_a

# 110
  • Мнения: 6 943
Нека х е времето (в часове), в което колата се е движила от град А до почивката. Времето от почивката до В ще е 3,5 ч. - х или 7/2 - х.

S = v.t

272,5 = 75.х + 80.(7/2 - x)
...
x = 1,5 ч.

# 111
# 112
  • Мнения: 17 888
Благодаря. Не можех да съобразя частта с времето - 3,5  как да ги разпределя. Явно не само детето трудно мисли в този час.

# 113
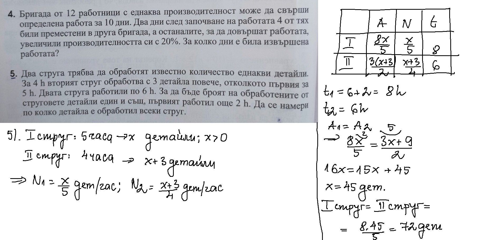
  • Мнения: 3 179
Моля за доказателство!

Докажете, че в правоъгълен триъгълник с катети  a    и    b  и височина към хипотенузата h e  изпълнено равенството  1/h^2 = 1/a^2 + 1/b^2

# 114
  • Мнения: 9 199
Моля за доказателство!

Докажете, че в правоъгълен триъгълник с катети  a    и    b  и височина към хипотенузата h e  изпълнено равенството  1/h^2 = 1/a^2 + 1/b^2

Лице на правоъгълен триъгълник по двата начина и Питагорова теорема.
ab=ch
a^2+b^2=c^2
c=ab/h
a^2+b^2=a^2b^2/h2
1/h^2=1/a^2+1/b^2

# 115
  • София
  • Мнения: 502
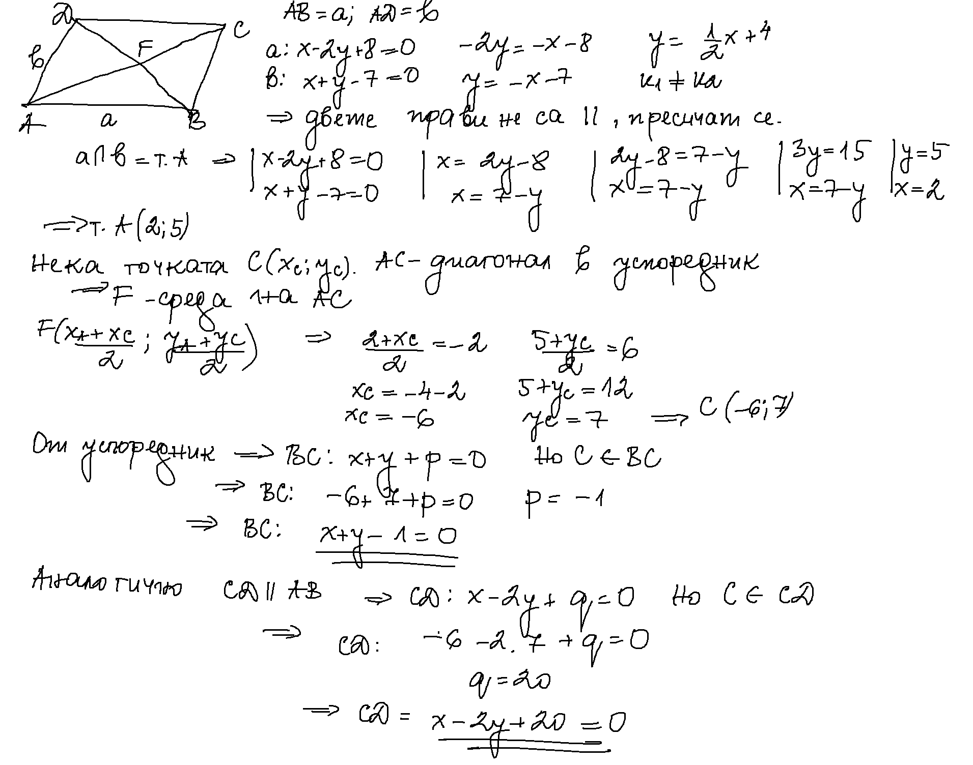
Здравейте, може ли малко помощ с тези задачи от профил 11 клас?
1. Уравненията на две от страните на един успоредник са х-2у+8=0 и х+у-7=0, а диагоналите му се пресичат в точка F(-2,6). Намерете уравненията на другите две страни на успоредника.
2. В квадрата АВСD правата АВ има общо уравнение 4х-3у-12=0. Намерете уравненията на правите AD и BC, ако страната на квадрата е 5 и средата на CD е точка М(3,5;9).

# 116
  • София
  • Мнения: 20 144

Последна редакция: сб, 16 дек 2023, 19:03 от пенсионирана русалка

# 117
  • София
  • Мнения: 502
Много благодаря!

# 118
  • Мнения: 7 702
Здравейте,
И аз търся помощ за задача от 11 клас ПП (задача 15 от стр.14 на учебника на Веди):
Намерете ъгъла между единичните вектори a и b, ако векторите 2.a+b и 5.b-4.a са взаимно перпендикулярни.
Даден е отговор 60 градуса, който не получавам.

# 119
  • София
  • Мнения: 20 144
Здравейте,
И аз търся помощ за задача от 11 клас ПП (задача 15 от стр.14 на учебника на Веди):
Намерете ъгъла между единичните вектори a и b, ако векторите 2.a+b и 5.b-4.a са взаимно перпендикулярни.
Даден е отговор 60 градуса, който не получавам.
Ако е само това условието, не знам как изкарват точно 60. Но ако има дадено примерно, че   модулите на двата вектора са равни,  тогава буквите в числителя и знаменателя ще се съкратят и  ще се получи косинус = 1/2 , т.е  ъгълът ще е точно 60 градуса. Но АКО.. Всъщност не съм дочела, пише си единични вектори, тоест дължината им е   единица. Всичко си излиза тогава, след малко ще го разпиша.

Последна редакция: сб, 16 дек 2023, 22:37 от пенсионирана русалка

Общи условия

Активация на акаунт