Седмокласници 2025/2026 - тема II

  • 27 591
  • 745
  •   1
Отговори
# 600
  • Мнения: 547
Навсякъде е, да. ММ като ходи до аптеката каза, че и аптекарката го имала. А вчера бях на фитнес и ми се струва, че треньорът беше болен и той. Приятелка и детето й са болни, други го изкараха по-леко преди седмица.
Наборката преди малко плака за втори път днес. Първият път беше заради математиката, сега вторият - заради физиката. И малко "класът ми е скапан" - за цвят. Иде ми да си сипя, а е едва октомври.

# 601
  • Мнения: 1 093
А ето и обещаната задача - последната.
Дадох я на дъщерята, да видя дали ще я реши и на нея й се стори лесна - каза: "Това е обратна пропорционалност" и я реши с 3 реда:
Скрит текст:
(макар, че "=" не е коректно написано в случая, както й казах )

# 602
  • Мнения: 8 709
Бързо оздравяване на всички!
Покрай щерката се разболя ММ, аз уж се държах, но и на мен не ми се размина. Докато усетихме първите симптоми започнахме с Тамифлу, на щерката давах Авирон. Само с болки в гърлото се разминахме и лека кашлица (назначихме си Мукосолван, Трахизан, Терафлу). Но тази седмица ни беше тегава.
Чакаме ваксини, но няма.

jsed, благодаря за сканираното помагало и отговорите. 🤗

Сканирах Тест 4 от помагалото на Бг учебник
Скрит текст:













Скрит текст:

Последна редакция: нд, 12 окт 2025, 08:42 от Fortuna

# 603
  • у дома
  • Мнения: 8 142
Много благодаря!
Дали в бързината си пропуснала да прикачиш 23 и 24 зад.,защото не ги виждам...

# 604
  • пустинята Гоби
  • Мнения: 8 896
Моят син ходи на плуване, за сега смятам да се опитаме да вместим всичко. Виждам го, че му идва в повече, ама предвид че му остава време да виси на компа и телефона, значи не е толкова натоварен.

Следя стриктно как се справя по математика в училище, всеки ден му проверявам домашните, защото има нужда. Ако дете се справя добре с даден предмет, няма нужда от подобен контрол, ама моят син допуска много грешки от блеене. Резултат виждам, входното му е без грешка, отдавна не е имал подобен 100% успех.

Аз ходя на работа, имам и четвъртокласник и неговите училищни неща следя, но само в събота и неделя.

# 605
  • Мнения: 6 677
Кога дойде грипа, че сте на Тамифлу?
И ние сме в кюпа с кашлица, сополи, гърло. Аз кашлям зверски и съм на антибиотик. Мъжът страда като за последно от сопола и едно хапче не е изпил. Дъщерята в пушка вече.

# 606
  • shumen
  • Мнения: 21 429
Фортуна,благодаря за теста.
Минерва,и моя днес рева и учи.
Бръм,не е ли рано още за грип?
Моя продължава да подсмърча и киха.

# 607
  • Мнения: 6 677
Ами рано е мисля за грип, но Фортуна е писала, че пият Тамифлу, затова попитах.

# 608
  • Мнения: 8 709
svetlaem , благодаря за обратната връзка.
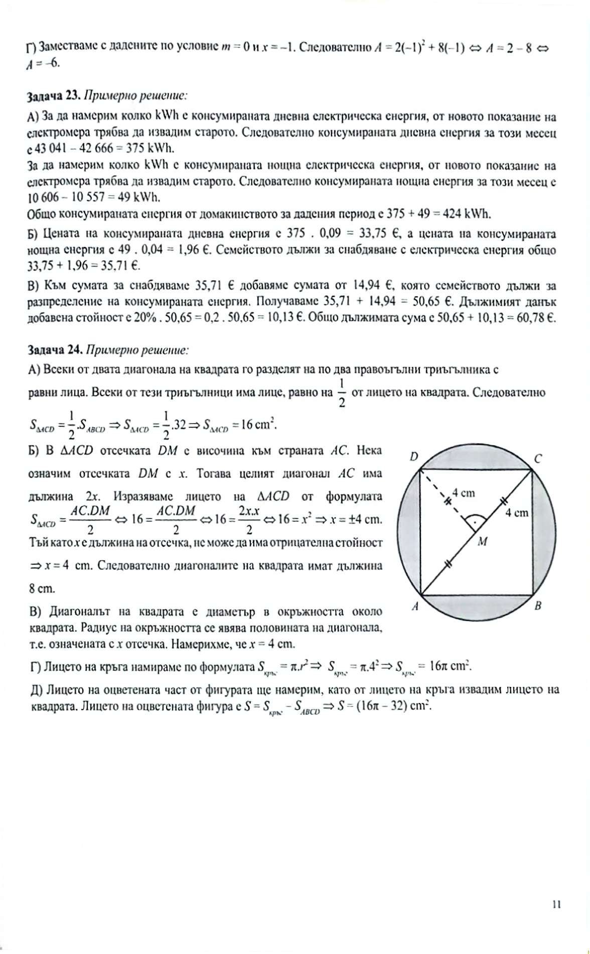
Ще коригирам поста. Извинявам се, пропуснала съм двете последни задачи.

Имахме в дълбок резерв Тамифлу, на който му изтича скоро срокът на годност, та затова го пихме. Не сме боледували много отдавна.

# 609
  • София
  • Мнения: 1 146
Нашият педиатър (доста опитен и търсен) каза, че Тамифлу действа само при грип и то ако се вземе веднага в първите дни, но не действа срещу  други вируси. И аз имам вкъщи, но предпочитам да го изхвърля , когато му изтече срокът, отколкото да го пие детето без смисъл. Токсичността на Тамифлу е висока и някои хора повръщат от него, аз също.

# 610
  • shumen
  • Мнения: 21 429
Тамифлу действа само при грип.При други вируси не действа.
Моя се захвана с физиката.Ще видим докъде ще я докара.

# 611
  • Варна
  • Мнения: 25 865
Абсолютно безсмислено е да се пие Тамифлу за друг вирус, освен за грип, все едно да пиеш антибиотик без бактериална инфекция… И аз чакам ваксините, решила съм да взема назална за моя.

# 612
  • Мнения: 302
Минерва, аз бих защитила детето ми в общата група, че всички сме 7клас и не искаме да боледуваме заради един човек. Също така щях да питам госпожата дали тя е медицинско лице, за да прецени, че може да присъства с маска и това няма да постави в риск останалите ученици. Ама аз съм си малко серт за госпожи, които си позволяват да нападат деца, де. То вие си знаете.

Фортуна, много благодаря за тестовете на БГ учебник!

# 613
  • Мнения: 547
Здравейте. Получих сборника на бг учебник, интегрални задачи има десетина страница само накрая. Който все още не си го е купил да не си го купува пускам всички страници. Още не мога да се усетя как се пуска спойлер през телефон, някой ако ми каже да ги скрия поне. Сега за тоя сборник ще вземат на 60 000 деца по 20 лв.- ами милион и 200 приходи си е. Вместо да пуснат една малка брошурка с това разделче срещу левче.


Shushi, през часовете не само тя му е направила забележка, че много кашля. Много деца са били. Но само тя е написала в групата с класната.
Как да е, леко го изкарахме, на оправяне съм, а тя е само с хрема. Даже ходи и на спорт и вчера и днес. М...ата му. Друг е въпросът, че и да не го бяхме хванали от там, и от другаде щяхме да го завлечем, то е навсякъде тая пущина.
Не мога да се разправям с даскалки. Даже мисля да пратя ММ на родителската. Ще се информирам от майки, които са ми приятелки.

# 614
  • Мнения: 109
Като търсех информация в Интернет за пробни изпити, попаднах на това (не съм сигурна дали някой вече не го публикува):

В сайта на "БГ учебник" пише, че го пускат в продажба от 16-ти октомври.

В тази връзка, знаете ли дали някъде се организират пробни изпити в неделя следобед?
В София Simple Smile

Последна редакция: нд, 12 окт 2025, 16:40 от maggika

Общи условия

Активация на акаунт