Отговори
# 525
  • Мнения: 1 271
На мен ми се струва, че има грешка - AM:BN=3:2 трябва да е AM:BM=3:2.
Тогава се използва формулата за лице на триъгълник със страна и височина към нея и се изразяват лицата на триъгълниците. Лицата на триъгълниците се отнасят както дължините на отсечките.
SABC= 1/2.AB.h = S = 60
SАМC = 1/2.AM.h = 1/2. 3/5.AB.h = 3/5.S  и SMBC =1/2.MB.h = 1/2. 2/5. AB.h= 2/5.S
Аналогично разглеждаме триъгълниците CMN и BMC - имат една и съща височина към страната BC.
SCMN = 3/4.SBMC = 3/4. 2/5.S = 3/10.S= 3/10.60 = 18 cm2
Благодаря. И аз това си мислех, че може да е проблемът, защото те са използвали до сега една и съща височина в два триъгълника и с формула за лице на триъгълник намират отделните лица и другите подобни задачи са по този начин, ама реших, че аз пропускам нещо.

# 526
  • Пловдив
  • Мнения: 223
Обещаният чертеж от сутринта:


Готина задача!

# 527
  • Мнения: 980
Привет на всички. Малко да раздвижа темата с молба за помощ, че от жегата вече всичко ми изглежда еднакво Sad


Още едно решение (от 2023-а).

https://www.bg-mamma.com/?topic=1537996.msg46301277#msg46301277

# 528
  • В Страната на чудесата
  • Мнения: 405
Хелоууу! Дано има ентусиасти, готови да порешават с нас в това ваканционно време. 8 клас:



# 529
  • Мнения: 1 826

Здравейте, запецнахме на тази задача за 5 клас и моля за помощ.
Благодаря предварително😊

# 530
  • Мнения: 17 031
С уговорката, че не съм математик.
1 моторист се движи 35 минути до срещата с колата и със скорост 48км/ч.
Тогава пътя му е равен на 48*7/12 (35 минути)= 4*7= 28 км.
2 моторист се движи до срещата 30 минути със скорост 72 км/ ч. До срещата с колата е изминал 1/2 от 72км или 36 км.
Колата за 5 минути между двете срещи изминава 36-28= 8 км за 5 минути или 1/12 от часа. Следователно тя се движи със скорост:
х*1/12= 8
х = 8*12
х= 96
С тази скорост за 30 минути до срещата с по-бързо движещият се моторист е изминала път от 1/2 от 96 или 48 км
Разстоянието от А до В е равно на сбора на отсечките изминати от колата и моторист, който се движи със 72км/ч
36+48= 74 км.

# 531
  • Мнения: 3 481
Хелоууу! Дано има ентусиасти, готови да порешават с нас в това ваканционно време. 8 клас:





14.
S на АВС=5.7/2=17.5
В трапеца S на АВС=S ABD
=> S на ВСD= 25 - S на ABD=7.5
Но това лице е = ВС.DD1/2
=> 5.DD1/2=7.5 или DD1=3 cm

20. Двете събираеми трябва да са естествени числа. Първото става уV2x.
Виждаме на малката възможност за х е 2 (за да бъде 2x точен квадрат). Тогава най-малкпто у е 6, за да бъде 3.2.у точен квадрат.
За х следващата най-малка възможност, за да имаме 2х точен квадрат е 8. х+у ще стане по-голямо от 8, така че сме си намерили минимума.

За векторната задача, пидхващаме от:
MN=1/3MC+2/3MD (да се четат вектори)
Това е основно изразяване. В СМГ няма как да не са го дъвкали в раздела).
МС е 3/4АD
MD=MC+CD
CD=-AB.

Последна редакция: сб, 02 авг 2025, 23:47 от solnichka

# 532
  • В Страната на чудесата
  • Мнения: 405
Много благодаря, солничке!
Беше забравил векторите, наистина.
И още една с трапец:

# 533
  • Мнения: 3 481
През средата на CD пуснете успоредни на бедрата. Ще се получи правоъгълен триъгълник, на който търсената отсечка е медиана.

# 534
  • В Страната на чудесата
  • Мнения: 405
И още малко геометрия за 8 клас:




Ударете едно рамо, моля!

# 535
  • Мнения: 3 481
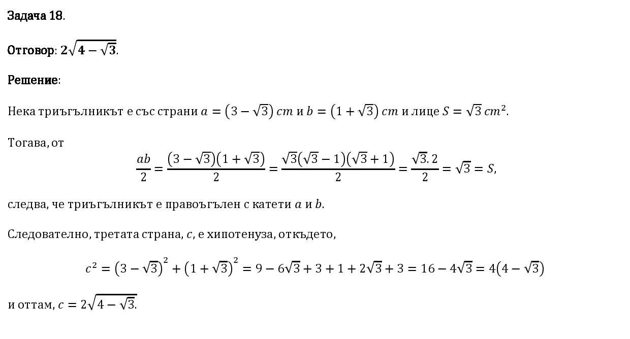
Очевидно е правоъгълен триъгълника с катети тези две страни.
С Питагорова Т ще се намери третата страна.

# 536
  • В Страната на чудесата
  • Мнения: 405
А, очевидно е за който се е сетил да пробва. Stuck Out Tongue
Мерси, солничка. Ето и тaзи ни се опъва:

Последна редакция: вт, 05 авг 2025, 23:30 от Алисса

# 537
  • Мнения: 9 488
А, очевидно е за който се е сетил да пробва. Stuck Out Tongue
Мерси, солничка. Ето и тaзи ни се опъва:

Ако не измислите нещо по-просто, предлагам вариант

В тези два триъгълника долу (оградени от долния лъч и червените и синя черти) прилагаме отнощенията при подобие...
(r2-r1):(r3-r1)=(r1+r2):(r1+2r2+r3)
получава се, че r22=r1r3
от условието
π.r12=8
π.r32=18

И получаваме, че
π.r22=12

Алиса, твоя младеж подобностите ще си ги намери и докаже сам, затова не пиша подробно Hands V

# 538
# 539
  • В Страната на чудесата
  • Мнения: 405
peneva_a, благодаря!
Подобия още не са учили (официално), а задачата явно е за 9 клас и съвсем не му е по силите за момента.

Ant12, благодаря! Решение - красота!

Общи условия

Активация на акаунт